学期已结束
2026年01月30日 星期五
校历

青岛科技大学党委学生工作部(武装部)是学校党委和行政领导下的学校本专科学生教育、管理、服务的职能部门,负责本专科生的思想政治教育、奖励与处分、心理健康教育、就业指导、创新创业、网络思政、学生资助、国防教育、学生军训、征兵入伍以及辅导员队伍建设等工作。

设学生教育管理科、国防教育科(征兵工作站)、学生综合信息中心、心理健康教育与咨询中心、学生资助中心等科室(中心),代管就业指导中心与创新创业教育学院。另设有少数民族学生工作办公室,协助学校相关部门、学院开展少数民族学生教育管理服务工作。此外,青岛科技大学学生工作委员会、毕业生就业工作委员会、学校创新创业教育工作领导小组、学生资助工作领导小组、大学生心理健康教育工作领导小组、国防教育工作领导小组、人民防空委员会等的办公室设在学生处。

首页

首页

首 页 > 正文

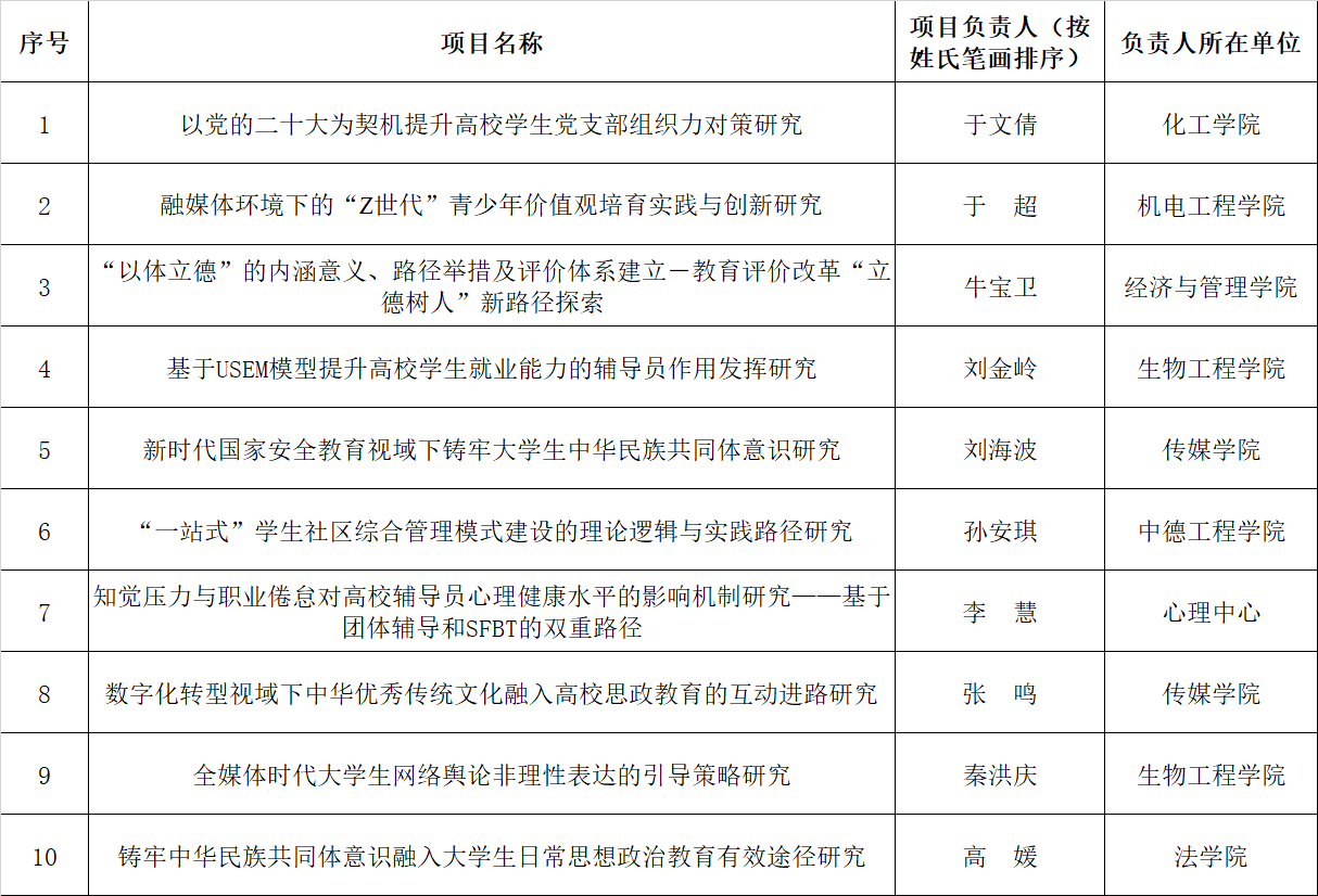
关于2024年度青岛科技大学社科基金(辅导员研究专项)拟立项名单的公示

发布者: 审核人: 发布时间:2024年12月18日 15:38

各学院、校区:

根据《关于开展2024年度青岛科技大学社科基金项目(辅导员研究专项)申报工作的通知》相关要求,经过专家评审、学校审议,拟确立10个项目为2024年度青岛科技大学社科基金项目(辅导员研究专项)立项项目,现予以公示(按项目负责人姓氏笔画排序),公示期为12月18日至12月25日。

公示期内如有异议,请实名向党委学生工作部、人文社科处反映。

联系人:孟祥伟 88959072  荆小燕 88956998

邮箱:fdyfz59072@126.com


党委学生工作部 人文社科处

2024年12月18日

附:拟立项项目名单