学期已结束
2026年01月30日 星期五
校历

青岛科技大学党委学生工作部(武装部)是学校党委和行政领导下的学校本专科学生教育、管理、服务的职能部门,负责本专科生的思想政治教育、奖励与处分、心理健康教育、就业指导、创新创业、网络思政、学生资助、国防教育、学生军训、征兵入伍以及辅导员队伍建设等工作。

设学生教育管理科、国防教育科(征兵工作站)、学生综合信息中心、心理健康教育与咨询中心、学生资助中心等科室(中心),代管就业指导中心与创新创业教育学院。另设有少数民族学生工作办公室,协助学校相关部门、学院开展少数民族学生教育管理服务工作。此外,青岛科技大学学生工作委员会、毕业生就业工作委员会、学校创新创业教育工作领导小组、学生资助工作领导小组、大学生心理健康教育工作领导小组、国防教育工作领导小组、人民防空委员会等的办公室设在学生处。

首页

首页

首 页 > 正文

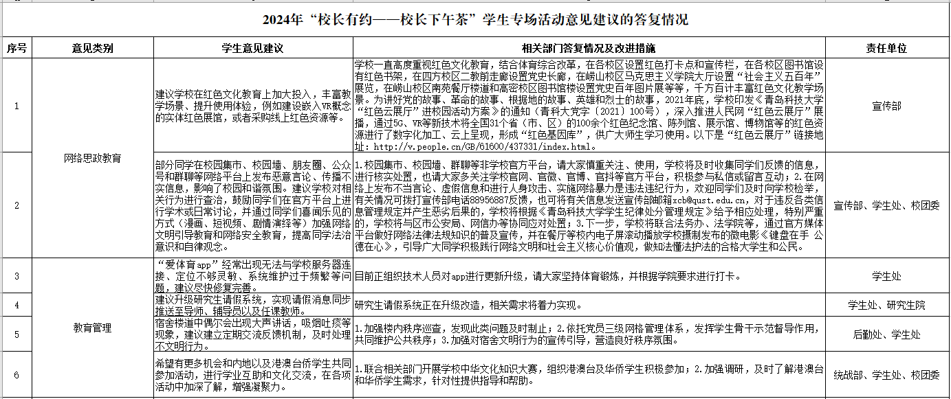
关于对2024年“校长有约——校长下午茶”学生专场活动意见建议的答复

发布者: 审核人: 发布时间:2024年12月13日 08:59

2024年11月19日,学校举办以“勤学修身筑梦启航”为主题的“校长有约——校长下午茶”学生专场活动,党委常委、副校长丁林,党委常委、统战部部长秦姣出席活动,宣传部、教务处、研究生院、后勤处、安管处、校团委、网信办、图书馆等相关部门负责人及各学院34名本科生、研究生代表参加会议。会上,学生代表分享了在校学习体会、生活感悟、成长思考,并在广泛调研的基础上提出了对于学校发展的意见建议。

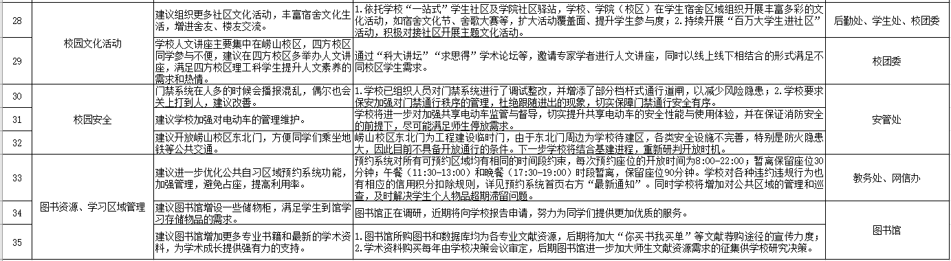
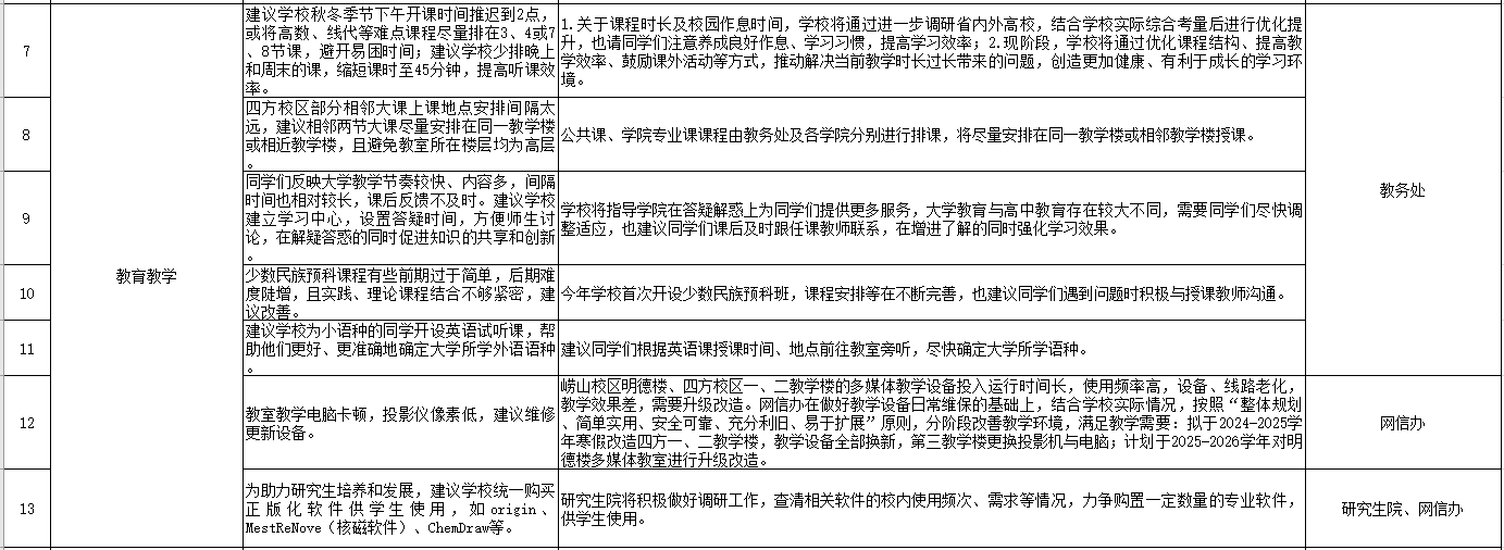
相关部门负责人认真记录并对部分问题进行现场解答。会后,党委学生工作部(处)会同相关部门多次调度、深入研讨,对学生代表提出的意见建议进行了处理和答复,并总结梳理形成7类35项意见建议及答复的工作清单,具体情况如下: